一天我在閱讀電子版財經新聞,偶然看到這樣一段話,“身體會老去,容顔會凋零,企業會陷入創新者窘境,甚至權力也有人走茶涼的那一天。但是金錢永不眠。資本可以雇傭當世最好的頭腦,可以雇傭最強壯的保镖,可以投資當世最好的公司。李嘉誠已經老去,然而李家控制的金錢資本永不休眠,持續創造了令人咂舌的價值。這,就是資本的不朽價值“。我覺得這段話非常有道理,無論我們是創富一代還是守富二代還是幾代財富繼承者,都需要明白資本繼承的責任和義務,我們無論處于哪一代都需要告訴繼承者財富傳承精神,財富傳承的宗旨。
華人民間流傳著這樣一句話“富不過三代”,實際生活中也的確存在著這樣的富不過三代的家族,也有一些創富一代很早就了解了利用財富傳承工具使自己的財富代代。每個家族都會在自己財富傳承的框架內設定繼承財富“憲法”,繼承者在憲法規定下有序得到應得的財富。
新加坡是全球四大金融中心之一,很多人知道世界四大金融中心是美國紐約,英國倫敦,中國香港,新加坡。2020年這次疫情對全球一些國家的政治體系,社會治安綜合治理,金融抗風能力進行了評估考核。新加坡作爲亞太地區的金融中心,在這次全球性疫情中的表現,新加坡政府的行動得到了很多國家和機構的認可,在世界金融界地位不斷攀升,新加坡城府一直以親商著稱,當局政府不斷完善金融體制改革,隨著市場變動靈活調整新的應對策略,例如2020年的新冠病毒。新加坡所有金融行業人士全部要做到持證上崗,每一位金融從業人員都要獲得新加坡金融管理局(Monetary Authority of Singapore)考核,獲得從業資格,並進行管理、監督、稽核。無證從業將會受到非常嚴厲的懲罰。所以在新加坡做資産配置安全系數非常高,這是得到國際很多知名機構認可的。
當然也有很多世界級的富豪在新加坡設立了自己家族辦公室。有些富豪甚至放棄自己國籍移民到新加坡;
例如NO1:美國社交網站“臉書”(facebook)創辦人紮克伯格在位于加州的總部通過搖控裝置按響那斯達克股市的開盤鈴聲,宣告“臉書”要在這個日子打破上市紀錄。同一天,美國財經報紙的龍頭老大《華爾街日報》報道說,“臉書”的聯合創始人薩維林前不久前宣布放棄美國國籍,長期居留新加坡但是薩維林持有的“臉書”股份就會因此省下至少3,900萬美元的稅負,約占其30億美元個人淨資産的1%。
例如NO2:Jim Rogers(後稱羅傑斯)是國際著名的投資界和金融界大佬級人物,曾被股神巴菲特認爲是對大勢的把握無人能及的投資大師。羅傑斯對中國和亞洲的未來很有信心,還讓自己的孩子學習中文。爲此還考察了上海,香港和新加坡等地,最後選擇了新加坡。羅傑斯說:“新加坡的南洋幼稚園和南洋小學是吸引我選擇在新加坡定居的最主要原因。新加坡空氣清新、學校教華文、醫療衛生好,對我和妻子來說,是一個完美的城市。”2007年他選定新加坡,准備在這裏最少逗留12年,讓當時4歲的女兒Hilton Augusta、Parker Rogers和還未出世的小女兒小蜜蜂,在新加坡完成他所認爲的世界最好的幼稚園和小學教育。
例如NO3:澳大利亞煤礦大亨Nathan Tinkler(後稱廷克勒)根據“福布斯”雜志的說法,2012年,廷克勒是澳大利亞第26富有的人。
例如NO4:據福布斯雜志統計,新西蘭出身的商人Richard Chandler(後稱錢德勒)資産淨估值達到30億美金。
從2008年開始,錢德勒開始成爲新加坡的永久居民,他在新加坡的錢德勒公司(Chandler Corporation)投資一系列行業的私募投資
再例如中國一些知名影星放棄美國國籍入籍新加坡等等還有很多隱形富豪移民新加坡。例如:以下這位隱形富豪
綜合以上案例,很多不了解新加坡的人會問爲什麽呢!
原因是一下關鍵幾點:
一、新加坡被稱爲“全球合法避稅天堂”,個人所得稅最高不超過22%,公司所得稅最高17%,且沒有資本利得稅,沒有遺産稅。
二、教育優勢,首先,新加坡有著非常完善的教育體制和非常好的教育系統,這一點在全世界都受到了肯定的。
其次,新加坡擁有非常好的雙語教育環境,可以讓學生們在學習華語的同時還能夠掌握非常流利的英語。
最後,新加坡既有教學質量過硬、學費低廉的公立學校,也有國際化教育一流的國際學校,家長可以根據自身需求和經濟實力爲孩子提供最適合的教育環境。
三、新加坡護照和德國並列第一,在全世界裏面有一百九十多個國家是可以享有免簽待遇的。對于這些把全球旅行完全不當回事兒的名人來說,有一本夠好用的護照省去了很多麻煩。
四、新加坡無外彙管制,自由度高。
五、治安綜合治理全球排名第一
六、新加坡是世界聞名的“花園城市”,綠化覆蓋du率達到50%左右,人工綠化面積達到每千人10.5畝,園林面積達到9500多公頃,占國土的近八分之一。是非常適宜居住的國家
那麽資産配置在新加坡,移民到新加坡到底有哪種方式最快最有綜合利益呢!相信有移民傾向的人,都有關注新加坡的很多移民方案,也了解過新加坡家族辦公室,也知道13R、13X、等方案。但是最終還是不知道哪種方案更適合自己,我們就說說一下家族辦公室功能和好處。
家族辦公室
新加坡金融管理局數據顯示,新加坡資産規模逐年增加,于2018年已達到3萬4370億新加坡元,約2萬5000億美金,成爲世界上最大的資産管理中心。新加坡政府歡迎高淨值家族在本地成立家族辦公室,並對成功成立的基金提供稅收激勵和優惠。
單一家族辦公室(SFO)免稅規定,客戶必須成立一家控股公司,控股公司持有家族辦公室100%的股份,並只管理該單一家族的資産。通過把資産配置和管理在新加坡,讓家族成員能在新加坡的家族辦公室做管理,獲取管理者簽證(Employment Pass)。約一年半後,就可以申請新加坡全家永居身份(PR),實現真正的資産移民。
申請流程:
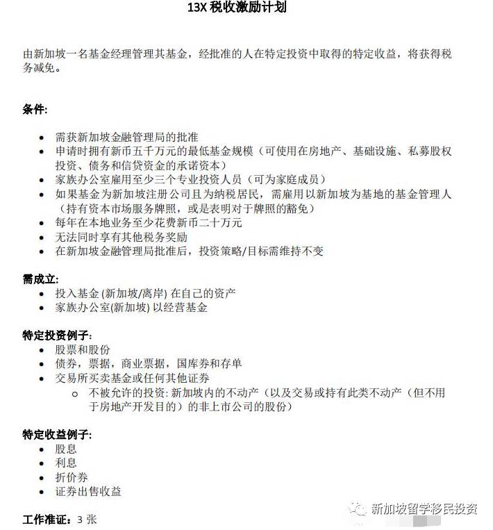
家族辦公室這個移民方案是有有效期的,在2019年2月18日的新加坡財政預算案中,財政部部長宣布,針對家族辦公室將給予更優惠的免稅方案:擴大免稅的涵蓋範圍,並將現行的免稅政策(第13CA,13R和13X節規定的優惠計劃),繼續延長至2024年12月31日。
13R和13X這兩種方式不僅都可以獲得新加坡永久居民(PR)身份,也能使您一人移民全家移民,一人移民三代收益,資産移民,子女享受真正的雙語教育教學,配置的資産可以在新加坡單純理財, 也可以做到讓您的財富繼承者守富、財富隱形、財富增值、財富傳承。
單一家族辦公室SFO
對象:能帶來資金的中高淨值人士
要求:成立基金和基金管理公司,13X通道: 擁有五千萬新幣資金(視頻面試),13R通道: 至少五百萬新幣資金(無需面試)
注意:先給的是EP,成功率幾乎100%,EP是類似工作准證,之後再申請PR綠卡(由ICA移民廳評估,主要看重資金實力)。
單一家族辦公室通常是指爲一個家庭或代表一個家庭管理資産的實體,由同一家族成員全資擁有或控制。這裏的“家族”一詞可以指某個祖先的直系後代以及這些人的配偶、前配偶、收養子女和繼子女。
新加坡金融管理局不會向單一家族辦公室發放執照或對其進行監管。事實上,《證券與期貨法》和《財務顧問法》(新加坡法例第110章)(Financial Advisers Act,《FAA》)針對分別向有關公司提供的資金管理及財務顧問服務有現成的類別豁免規定。下面舉例說明了單一家族辦公室的所有權結構:
家族辦公室的主要功能
成熟的家族辦公室市場中,每個家族都會對家族辦公室有著不同的理解和期望。
比如,某些家族設立家族辦公室是爲創造更多財富,主要用于決定投資策略,管理家族及企業資産;而某些家族則更希望通過家族辦公室傳承家族財富與家族精神。
01 資産管理
多數富裕家族有著成熟的投資經驗、多元化的資産配置,並且重視風險的分散。家族辦公室的首要功能是管理家族財富,不僅決定財富投資方向,更爲企業發展出謀劃策,通過成熟的投資經驗、多元化的資産配置,重視風險的分散來制定符合家族及企業自身發展的策略。
02 資産保護
家族辦公室可以爲家族提供結構化保護,規避婚姻、健康風險等原因導致的家族財富減損。家族辦公室根據資産的類型,將現金、流通證券、不動産等分別通過離岸信托、私人信托公司、私人基金會等方案設計,進行跨境法律架構設計,在保證控制權的同時還注重私密性,爲家族資産提供多方面的保護。
03 財富傳承規劃
不少家族希望家族財富以及家族精神能夠安全穩定地傳承給後人,實現家族與企業的長期存續。在財富傳承規劃上,家族辦公室通常更爲注重家族內部運作的效率,不僅包括家族憲法、家族大會等重要的家族治理工作和家族旅行與儀式(婚喪嫁娶等)的組織籌辦,還包括檔案管理、禮賓服務、管家服務、安保服務等家族日常事務。
下一代培養和傳承規劃也是家族辦公室工作的重點,通過對不同年齡段家族成員的持續教育,提升能力與素質,強化家族的人力資本。
04 稅務籌劃
家族辦公室可以通過稅收政策研究,針對不同類型的家族財産提出稅務籌劃方案,並隨著稅務規則的變化對現存資産結構進行相應的調整,避免家族成員或企業面臨不必要的稅務及法律風險。
爲何富豪偏愛新加坡家族辦公室?
01 資金安全
在亞洲,香港及新加坡一直是高淨值家庭選擇設立家族辦公室的首選地。不少富豪考慮到這兩年香港的社會問題,所以出于安全考慮,新加坡成爲了他們資金的停泊處。
02 獲取海外身份
申請人在新加坡成立的家族辦公室,可獲得由新加坡政府配發的工作准證(EP),配偶和21歲以下子女可申請家屬准證,父母可申請長期探訪准證,由此實現全家三代長居新加坡。
資産持有人持有就業准證身份2-3年後,可攜配偶與21歲以下子女一同申請新加坡永久居民。
03 享受稅收優惠
家族辦公室的架構一般包含基金公司和家族辦公室:基金向家族辦公室支付管理費,家族辦公室向基金實體提供基金管理服務。
而向基金實體提供基金管理服務,可從基金公司的收益支出,適用于新加坡基金的稅收豁免計劃(13X/13R),投資收益無需繳納17%企業所得稅。資産配置在新加坡不僅能解決全家人身份問題,孩子教育問題,還能真正的懂得什麽叫“睡”後無稅收益,不需要擔心“睡”後低收入還需要繳納高額稅收。
稅收優惠計劃的延長意味著,在更強調經濟實質的大環境下,新加坡仍然是高淨值人士設立家族辦公室的有力選擇之地。



















