新加坡本是一個小國,人口數量不多。同時面臨著發達國家都會遭遇的困境,那就是生育率低下和人口老齡化。
所以勞動力不足一直是新加坡政府所擔憂的問題。此前,爲了解決這個問題,新加坡一直采取的是吸納移民和外國勞動力的方式,來補充本地人口。
但是,從政府近期的政策來看,“本地優先”導向已經明確,從吸引移民向先保證本地人的工作飯碗,更多依靠本地勞動力而非外國移民轉變。
可是這樣,未來勞動力不足的問題怎麽辦呢?
政府表示,“求求”新加坡人生孩子,只要生育率提上去了,就有更多本地勞動力了!
不過,這辦法能行嗎?
01. 新加坡:我要靠本地人
新加坡政府在今年第三次宣布,上調外國雇員就業薪資門檻。
8月27日,人力部宣布繼今年5月將EP月薪門檻調高至3900元之後,今年9月將再度調高門檻至4500元,這意味著一年暴漲了900新!這是史無前例的。
而金融業更被“針對”,月薪門檻要“三級跳”,在今年12月進一步調高至5000元。一向都號稱不對各行業設立最低薪金門檻的新加坡政府,這一次卻單單拎出了金融行業來開刀。
其中,40多歲資深的金融業就業准證(EP)申請者,起薪更是比年輕申請者的翻倍。就業准證一般是發給專業人員或經理級人員。人力部解釋,因爲金融行業薪金一般都比較高(說白了就是來錢比較快),所以這一次要特別對此行業做出特別設定。
而對于S准證來說,最低薪資今年1月1日也剛剛從2300上調至2400新,現在又要繼續上漲到2500新。與此同時,繼續削減SP的配額,2020年1月起,S准證雇員最多只能占公司人手的13%,到2021年1月,將進一步調低至10%。
除此之外,從10月1日起,企業在爲外籍員工申請S准證之前,必須先在政府求職網站MyCareersFuture.sg上招聘,讓本地員工有機會申請這些工作。這項規定原本僅適用于薪水較高的就業准證外籍員工。
最後對于拿WP的外籍勞工來說,一樣雪上加霜。2020年1月起,服務業可聘用的中低技能客工,最多只能占公司人手的38%,到了2021年1月,還要調低到35%。
這樣限制就業的“組合拳”可以說是很罕見的,也難怪外國人工作群體這邊都炸了鍋了,不少人都在表示不滿,新加坡政府這是明確地要對外國人留下就業說“no”了嗎?
而且很有可能,“本地保護主義”的政策還會增加。
8月31日,新加坡國會的議題是討論有關人力部最新的就業和准證相關政策。
新加坡工會領袖帕特裏克·泰伊(Patrick Tay)在國會上表示,希望新加坡政府可以繼續采取更多措施來保護新加坡本地的勞動力。
言下之意,目前的政策還不夠給力……
他說,就像金融服務部門的合格工資要求更高一樣,人力部(MOM)也應該考慮提高信息通信技術和專業服務部門的最低工資標准。在全國招聘歧視觀察名單中(指的是招聘歧視本地員工),通常有來自這些行業的公司。
在國會中,工會領袖和議員們似乎聽不到外國雇員們的“哭聲,他們竟然在擔憂:這樣外國人和新加坡本地人的薪資水平是不是就會進一步拉開了。他們擔心因此讓本地員工感受到薪資和福利的不公平待遇。這個思路真的是認真的嗎?
Tay在國會上表示,他和其他工會領袖對新規定可能擴大外國人與當地人之間的薪資差距感到擔憂。
他表示,人力部的這個政策之下,雇主可能就只會增加外籍員工的薪水或重新分配福利以符合規定,這在傳統上擁有較高收入的就業准證持有人的部門中很容易做到。 但是與此同時同時,他們的新加坡同行可能不會獲得類似的加薪,尤其是在工資凍結和減薪頻發的當下。
爲了解決這個問題,Tay承諾工會將“密切關注雇主的舉動”,同時敦促非工會組織的工人加入工會,以保護他們。
原來在工會領導眼中,外國人在公司的待遇這麽好的嗎?漲了最低工資標准,雇主不但不會少雇傭或者裁掉外國人,還會高高興興地只給外國人漲薪。
這種擔憂和猜測,著實有些不食人間煙火,不知人間疾苦的味道。
其實,今年以來新加坡政府已經出台了一系列的政策來提振本地居民的就業率,其中就包括兩個力度巨大的就業補貼政策:只要你雇傭新加坡人,政府就給錢。
8月17日,副總理王瑞傑宣布延長了雇傭補貼計劃(JSS)長達7個月,同時公布了最新的招聘獎勵計劃(Jobs Growth Incentive,JGI)。
8月18日,人力部部長楊莉明在臉書發帖表示,招聘獎勵計劃(JGI)是新加坡目前最大的就業援助計劃,總額高達十億,爲了刺激本地就業率的提升。
JGI是什麽?
就是企業每聘用一位新加坡籍員工,政府將會幫忙支付這些員工高達25%的薪水,若聘用的員工年齡爲40歲或以上,政府將會支付多達50%,爲期1年。
這裏有一點需要注意的是,這個招聘獎勵計劃(JGI)與雇傭補貼計劃(JSS)並不沖突,雇主可以同時獲得雙重補貼。
已經用補貼大力激勵雇主多雇傭新加坡人,另一邊還要大幅上調EP、SP的就業門檻,這種種做法真的是爲了促進就業公平,消除歧視嗎?
在新冠疫情帶來的經濟蕭條和失業潮下,或許新加坡政府希望用這樣的政策和態度來維持本地社會民心的穩定,希望新加坡本地居民能夠感受到更多的幸福感。
這種做法公不公平,我們先不評價,但是人口缺口的事實新加坡沒忘吧?
02. 人口缺口怎麽補?
爲什麽新加坡缺勞動力?
因爲新加坡社會目前面臨兩大問題,一個是人口老齡化。
新加坡第一批嬰兒潮時出生的人口在2012年開始進入老齡化階段,到2030年,老齡人口將達到90萬,占現有人口的四分之一。想一想,每四個人中就有一個無法勞動的老年人,這比例確實高得嚇人。
而且,據推測,2020年以後,每年退休的人數會超過剛步入社會參加工作的人數,勞動人口將會減少。
2017年的一項研究顯示,新加坡人的預期壽命已接近85歲,是世界第一,超過了多年蟬聯冠軍的日本。
新加坡的百歲老人已從2007年的近500人倍增到現在的1,300人,很大程度上得益于世界一流的醫療保健設施和對慢性病的及時預防措施。
在老年人長壽的同時,新生兒的比例卻在不斷下降。
雖然新加坡結婚和新生兒人數已呈上升趨勢,不過2018年的整體生育率卻跌至1.14!
雖然在過去五年期間,新生兒人數每年平均達到3萬3000個,比2009年至2013年的平均3萬1400個,以及2004年至2008年的平均3萬2000個還要高。
不過近年來維持在1.2的整體生育率(TotalFertilityRate,簡稱TFR),在2017年跌至1.16,2018年更是進一步跌至1.14。
即使2019年,總體生育率微升了0.05%,但仍然低于取代人口所需的2.1的出生率,也很難改變人口老齡化的大趨勢。
人力部長楊莉明指出,這主要是因爲新加坡人花費更長時間尋找合適的伴侶,也選擇更晚才開始組織家庭。
所以,其實新加坡目前有非常大的人口缺口存在。
根據2013年公布的《人口白皮書》,到了2020年新加坡總人口,包括居民與非居民,預計將在580萬—600萬之間,10年後,2030年的總人口規劃,設在了 650萬—690萬之間。
面對這樣的目標,以前我們普遍認爲也就是在未來3年內,新加坡還要填補100萬的人口缺口,尤其是對新加坡經濟發展能做出貢獻的工作者有很強的需求。
現在看來和我們開放移民的預期是背道而馳的。
副總理兼財政部長王瑞傑也曾經表態,“隨著勞動人口減少,國家需要更多人力和移民。我們能敞開胸懷,就有更好的國際視野,這對新加坡和全球都更好。你不會希望活在人人築牆自保的世界。”
現在再看王副總理的這句話,心情有些複雜。
根據新加坡政府現在限制外國勞動力的種種舉措,所以說新加坡的政策導向正在發生變化。限制外國勞動者之後,如何彌補人口缺口,政府可能轉向提振本地生育率。
03. 求求你們生孩子
一直以來,新加坡在內部歐弟在鼓勵生育。
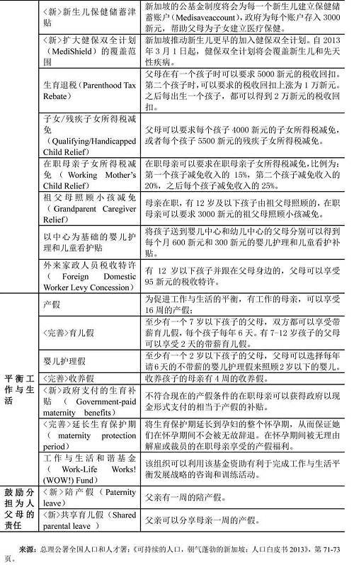
爲保障人口的可持續發展,21世紀伊始新加坡便頒布了專門計劃鼓勵新加坡人結婚並養育孩子。2001年,新加坡政府頒布了鼓勵婚姻和生育的一攬子計劃,即婚育一攬子計劃,目的是鼓勵新加坡人組建家庭,結婚生子,其主要包括五個方面內容:
(1)爲單身者提供參與社交互動的機會;
(2)確保早婚早育者能更早更快的獲得住房;
(3)支付包括醫療費用在內的育兒費用;
(4)幫助有工作的夫婦平衡工作與家庭,同時鼓勵父親在撫育孩子方面承擔更多的責任;
(5)提供高品質的、實惠的、方便的兒童保育選擇。
新加坡政府在2004年和2008年對這一計劃進行了完善。2012年公布的《可持續的人口、朝氣蓬勃的新加坡:人口白皮書2013》進一步的細化和完善了該計劃,將該計劃的預算從原來的16億新元增加到20億新元。
2012年後,新加坡的人口狀況面臨著更大的挑戰。在這種狀況下,如果不采取措施,新加坡的人口將會從2025年開始出現萎縮。
婚育一攬子計劃的出台與不斷細化完善,正是爲了避免這一狀況的出現。
2013年完善的主要措施包括:
(1)幫助單身人士尋找伴侶;
(2)確保已婚夫婦可以更快的獲得房屋。如爲幫助已婚夫婦建立家庭,建屋發展局將會啓動育兒優先配屋計劃,預留一定比例的組屋給已育有孩子的首次購屋夫婦。建屋發展局還將啓動育兒短期住屋計劃,該計劃允許已育有孩子的首次購屋夫婦在等候所申請的組屋落成期間以優惠的租金比例租住組屋單位。
(3)降低父母養育孩子的費用。針對新生兒的養育提供了專門的現金獎勵和相關的醫療保險政策,如提高嬰兒花紅計劃的現金獎勵等。
(4)加強工作和生活平衡措施,促進工作與生活的平衡。提供更多的措施鼓勵企業參與“工作與生活和諧計劃”計劃,爲其員工提供更靈活的工作–作息方案。如將生育保護期延長到孕婦的整個懷孕期,延長育兒事假時限,完善領養事假等。
(5)改善高品質的、實惠的、方便的兒童保育服務,爲父母提供兒童保育選擇。如努力對以社區爲中心育兒有著極高需求的居民區建立新的兒童保育中心。爲改善兒童保育的質量,政府還設立獎學金和教學成果獎來吸引更多的老師進入兒童保育領域。
此後,相關配套政策2017年繼續加碼。
爲了減輕新生媽媽的負擔,從2017年起,父親享有的陪産假也從一周增加到兩周。這一年新生寶寶的父親中,申請陪産假者占53%,在本地私人企業界的申請者不足五成(48%),在公共服務領域則有82%,
新加坡政府連續多年加碼生育鼓勵政策,就差沒有喊出“求求你們生個孩子吧”。這麽實在的物質補貼和優惠政策下, 新加坡生育率終于在2019年實現了小幅回升,看到了一點成效。
根據移民和檢查點管理局(ICA)7月28日發布的數據,在經曆了八年來的低點之後,新加坡的嬰兒數量在2019年略有上升。
根據6月份發布的年度報告,去年共有39,279名嬰兒出生,比2018年增長了0.6%。
一直以來,新加坡都需要外來人才實現理想的人口替代率,也需要理想的人口規模以做大經濟蛋糕。
不知道本地生育率的提升,是否也給了人力部門限制外國勞動力的底氣。
人力部部長楊莉明在去年就表明,國人結婚生子的決定很大程度受到社會觀念和職場文化影響,無法單靠政府政策來左右。
她直接大聲疾呼,除了政府的政策,國人不妨各盡一分力,調整對生活的心態,盡量讓養兒育女成爲一個愉快,而非充滿壓力的過程。
但這條路是否行得通,恐怕還是未知數,也讓我們拭目以待。
資料來源:
1. 早報社論:爲鼓勵生育尋找新動力
2. 早報:學者:鼓勵結婚生育新配套 更針對痛點對症下藥
3. 早報:生兒育女無法單靠政策 楊莉明促國人各盡一分心力
4. 居外:看新加坡如何鼓勵生育
5. SingPlus新加坡直通車:趕走外國人!新加坡真要走偏了?
-END-













