隨著全球疫情的加重
中國各地升級了入境隔離政策
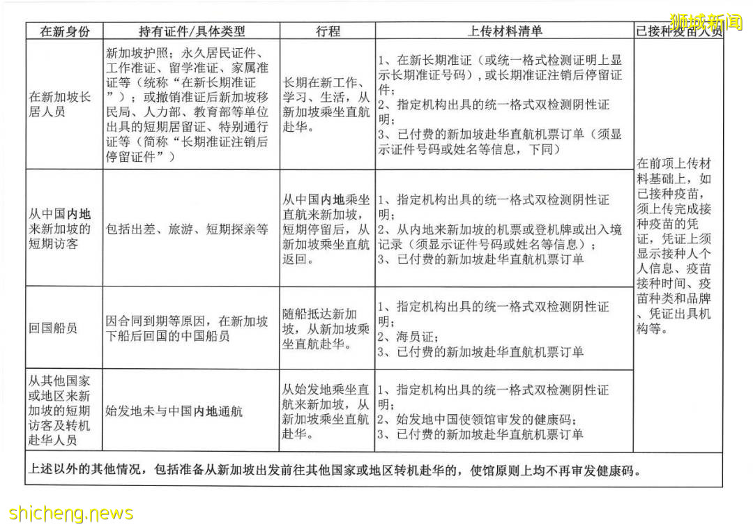
除了回國隔離政策
最讓人關心還有回國航班和價格
5月新加坡飛中國
國際航班計劃彙總如下:
民航航司將繼續五個一政策,即:一家航空公司、在一個國家、保留一條航線、但航班數量逐漸增加。
根據中國海關總署要求:所有旅客須在抵達中國口岸前填寫《健康申明卡》,並在抵達中國時出示。申報方法:1.關注“海關旅客指尖服務小程序”,完成電子《健康申明卡》申報。2.您也可選擇通過中國海關官方網站http://health.customsapp.com進行健康申報。以上信息供您參考,建議您出行前了解當地赴華具體要求,以免耽誤您的行程。感謝您的理解和支持!
中國入境規定將根據疫情發展態勢動態調整,您可通過各國當地移民局等政府官方渠道,了解入境最新信息,以免耽誤您的行程。
根據中國駐新加坡大使館最新消息:自新加坡出發,搭乘航班赴華的中、外籍旅客(含快捷通道旅客),應于登機前2天內完成核酸和血清IgM抗體各一次采樣、檢測,並在獲得核酸檢測、血清IgM抗體檢測陰性證明後,申領帶“HS”標識的綠色健康碼(適用中國公民)或電子版《健康狀況聲明書》以帶“HDC”標識的綠色二維碼(適用外國公民),自12月1日起,取消赴華旅客持統一格式檢測證明直接登機的做法。詳細信息請登錄大使館官網 http://www.chinaembassy.org.sg/chn/gdxw/t1835753.htm ,http://www.chinaembassy.org.sg/chn/gdxw/t1829089.htm 進行了解。請您出行前務必了解當地赴華登機具體要求,以免耽誤您的行程。
自2021年2月25日起,擬赴華旅客向中國駐新加坡使館申領健康碼或健康狀況聲明書時,應與“雙檢測”陰性證明一並上傳已付費的赴華機票訂單。對于“雙檢測”證明中未標注新加坡長期准證人員,應同時上傳來新機票或登機牌或出入境記錄等。
根據新加坡衛生部、人力部公告:自12月1日起,企業或個人(包括赴華旅客)可根據需要,自行向政府批准的醫療及檢測機構預約核酸檢測,無需提前獲取政府批准。新加坡政府批准的相關機構清單連結如下(清單以外檢測機構將不被使館認可):https://www.moh.gov.sg/docs/librariesprovider5/covid19_test_providers/approved-covid-19-pcr-swab-provider_19feb.pdf
【中國東方航空】
新加坡上海浦東MU567 / MU568
每周四 5月直飛上海票價3570人民幣起
新加坡西安 MU2069/70
MTExLjY1LjQ0LjEyMA==
每周五 5月直飛西安票價1910人民幣起
【中國南方航空】
新加坡廣州CZ3039 / CZ3040
每周二
5月直飛廣州票價3579人民幣起

【中國國際航空】
新加坡杭州CA767 / CA768
每周五
5月直飛杭州票價888.3新幣起
新加坡成都CA403 / CA404
每周三
5月直飛成都票價858.3新幣起
【新加坡航空和勝安航空】
5月新加坡飛上海票價最低1263新幣
5月新加坡飛重慶票價最低705新幣
5月新加坡飛深圳票價最低641新幣
【新加坡酷航】
5月份酷航往返中國大陸和新加坡的航線共5條:
新加坡飛天津經濟艙低至800新幣
新加坡飛武漢經濟艙低至550新幣
新加坡飛廣州經濟艙低至550新幣
新加坡飛南京經濟艙低至800新幣
新加坡飛鄭州經濟艙低至900新幣
【吉祥航空】
HO1605/HO1606 新加坡—上海往返
每周五執飛
5月最低票價4294人民幣
HO1625新加坡—無錫往返
每周一執飛
5月最低票價3709人民幣
【廈門航空】
MF851/MF852 新加坡—廈門往返
每周三和每周六執飛
5月飛廈門票價最低593.1新幣
目前看來機票價格維持改動不大
後續將會開放更多
往返新加坡和中國的航班
無論如何,我們絕不能放松 對疫情要持續的警惕,
只有小心才能駛得萬年船!
資料參考 /聯合早報,8視界,網絡等




































