Menu
快讀
  • 旅遊
  • 生活
    • 美食
    • 寵物
    • 養生
    • 親子
  • 娛樂
    • 動漫
  • 時尚
  • 社會
  • 探索
  • 故事
  • 科技
  • 軍事
  • 国际
快讀

18例!印度死亡人數將破100萬,華人攜變異病毒逃回中國!中、新網友呼籲封殺~

2021 年 5 月 7 日 遇见宝宝姐

Image

有問題?來椰子問答吧!

今日疫情快報截至今天(5月6日)中午12點新加坡衛生部已初步確定今天新增18例新冠病毒病例!2例爲社區病例(與陳笃生醫院無關)16例爲境外輸入新加坡總病例累計達 61,286

疫情之下,中國的邊境就跟銅牆鐵壁一樣。

不管是誰從哪來到哪去,抵境後一律先來個14(+7)隔離期。

這道門檻,雖說把想回國探親的人攔在了外邊,但也確實爲中國把住了疫情大關。

Image

可就在過去兩周內,中國頻頻曝出多地出現攜帶印度變異病毒的入境者!

一片大好局勢,很有可能會被幾條漏網之魚導致全盤皆崩!

中國多地曝印度新冠病例

華人逃離印度,機票花6000新幣!

前幾天,中國疾控中心專家吳尊友才表示:“中國部分城市檢測出印度變異毒株”!

Image

當時,這消息把大家嚇得不輕。

評論區一片問號↓

ImageImage
甚至還有網友表示,身邊有疑似接觸者。↓

Image

據目前已知,中國這些城市都通報了出現印度輸入型病例。↓

【4月17號,上海】新增1個輸入型確診病例,來自印度。

【4月28號,浙江】新增11個輸入型確診病例,1個無症狀感染。其中印尼1個,印度11個。

【4月29號,重慶】新增3個輸入型確診病例。其中尼泊爾2個,印度1個。截止29號共有4個印度輸入型確診病例。

【4月30號,浙江】新增1個輸入型確診病例,來自印度。

【5月2號,浙江】新增1個輸入型無症狀感染病例,來自印度。

Image

來源:DW

輸入病例不斷的情況下,最可怕的地方就在于這3點:

1)印度入境者感染的是變異毒株

2)檢測複陽,往人群聚集地跑

3)還有源源不斷的印度入境者

不幸的是,近期中國這三點都中了。

3人全副武裝,攜帶變異毒株入境 

《中國疾病預防控制中心周報》證實重慶3例入境者,就是在印度被感染,並且攜帶變異病毒回國。

這三人年齡介于20歲到30歲,在印度一家手機公司工作,平時是在無塵環境中工作。

Image

他們的回國史如下:

4月19號,三人包車從印度諾伊達到首都新德裏,當天轉機飛往尼泊爾加德滿都。全程穿防護服、N95口罩、護目鏡和手套。

當天抵達加德滿都,再次包車到旅館住下。

到4月21號早上,三人包車去機場,全程保護措施一樣不落,最後飛往中國重慶。

跟新加坡的印度入境者一樣,這三人在印度也做過好幾次核酸檢測。

Image

來源:voa | 仍然擁擠不戴好口罩的印度

然鵝,次次陰性放行。

一直到中國重慶,才被檢測出陽性結果。

從專家給出的分析結果看,這三人是在印度感染的變異病毒。

這也是讓人震驚的地方。

無塵環境工作,一路包車,全副武裝,警惕意識超強。。。這樣都能中招,印度變異病毒是有多變態?

 入境中國的印度人複陽,坐過動車 

這個複陽的印度籍旅客是在浙江發現的。

從4月15號開始到4月30號,半個月時間愣是次次檢測呈陰性。

30號當天解除隔離,他就上了動車去杭州南,之後又轉列車去義烏。

Image

複陽印度籍病例的動車行程表

同天,他到義烏後還需要被轉運到專門設施進行集中隔離醫學觀察。

一直到隔天5月1號,他再一次做檢測卻發現結果陽性。

當地正在緊急排查密接者。。。

 印度華人轉德國,花6000新幣飛中國 

現在,印度能逃的都逃了。

4月17號在上海確診的那名印度入境者,就是一個女性華人。

她爲了能順利回中國,買了從印度轉機到德國的機票,花了3萬人民幣(約6000新幣)。

Image

現在從印度中轉回中國最高票價達20000+新幣

據她本人描述:

“我住在印度德裏中心衛星城古爾崗,有很多跨國公司總部跟中資企業都在這。”

“可是幾乎每個人身邊都有確診的人。”

“我所在的小區每天3到4個確診,現在至少有560個病例。”

不惜重金也要回國的人有很多。

Image

來源:global times

“從印度飛德國的這趟航班上,大概有20來個中國人/華人,都穿著防護服、口罩、護目鏡、面罩,幾乎用上了所有能用的防疫手段。”

而她自己,整個飛行過程中也是9個小時不吃東西,不喝水,還擔心要死。

因爲前後左右都是印度人,全程吃吃喝喝、拉下口罩大聲說話絲毫不避諱。

Image

最終,她全副武裝還是難逃被傳染的命運,在上海確診。

讓人更覺得細思極恐的是,同機的印度人不知道目的地是在哪裏。

也許他們,也是選擇第三方中轉再去別的低風險國家。

將破百萬死亡,印度繼續拜神

澳洲禁公民回國引發爭議

美國華盛頓大學一研究所給印度下了死亡預警。

他們用模型預測,照印度現在平均日增近40萬的疫情趨勢,到7月底,印度的新冠死亡病例將達到101萬+。

Image

有關專家也預測,接下來幾個禮拜內,印度死亡人數將會翻倍。

這塊南亞土地,將成爲全世界新冠死亡率最高的地方。

事實上,關于印度會有多少確診、多少死亡的說法其實有很多。

口徑一致的卻只有這一點:

印度實際感染人數及死亡人數,高于所通報的數目。

Image

不僅僅是因爲印度氧氣罐不夠、醫療衛生系統崩潰、疫苗斷貨,還有印度人自己對待新冠的態度。

據上述那名回國的女性華人說,很多印度人“看得開”,甚至就連親人因新冠死亡都覺得是上天安排。

5月4號,印度神棍還組織起大型集會活動。他們呼籲說:印度新冠疫情是因爲“諸神發怒”。

然後就各種動員,組織集會、拜神儀式,望“衆神息怒”。🙂

(點擊視頻看現場)Play制作:環視頻/胡適真

跟這一幕對比,真心無比諷刺。↓

Image

更讓人糟心的是,除了迷之作死行爲。

印度還在帶崩周邊國家。

尼泊爾現在被叫做“迷你印度”,因爲很多印度人跑尼泊爾去中轉,引爆了當地疫情。

此外包括老撾、柬埔寨、泰國,甚至新加坡在內,新一輪疫情都跟印度脫不了幹系。

Image

威脅太大,導致多國都禁印度旅客入境。

其中,澳洲最狠。

他們是首個因疫情禁止公民回國的國家。

據澳洲衛生部經總結後,發現在澳洲隔離的印度確診者比例最高,于是果斷下令到過印度的澳洲公民禁止回國!

給在印度的澳洲人斷了退路。

Image

緊接著,一場輿論風波開始了。有的覺得做法太不人道,很多在印度的外國人,都等著自己國家救命。

比如韓國,已經撤僑了。

但也有的認爲,爲了更多人的安全考慮,國家應該禁印度,不管身份。

新加坡網友,多數是站後者的。

澳洲禁止公民從印回國

新加坡網友怎麽說

翻一翻新加坡網友的評論區,幾乎是一致的支持呼聲。

“澳洲做得好!至少這樣可以保護澳洲人民。”

Image
“我支持,不像我們國家。我們沒有強制禁止,然後現在還在新加坡的人就要承擔後果。”
Image
“澳洲做的比新加坡好多了。”
Image
“澳洲做得好,至少在保護他們的市民。新加坡應該跟澳洲學學。”
Image

可以說,新加坡確實有很多人希望可以徹底斷航印度。↓

“必須要禁止從印度入境新加坡的公民,或者從第三國入境的。”

Image

而就在5月1號當天,還有人到移民與關卡局舉牌,呼籲:

“新加坡要斷航印度,這不是種族歧視,而是警惕!”

Image
退一萬步,就算不斷航,也有網友希望隔離期再久一點,最好30天。↓
Image
中國,在最嚴重時期,入境者隔離最長28天。

新加坡到目前,21天就算封頂。

印度輸入型病例不斷
新加坡、中國最新隔離規定

只是,再不做點什麽,印度的變異毒株家族可能就要在新加坡聚首了。

昨天,新加坡的輸入型病例又近一半來自印度↓

Image

這些入境者,有新加坡永久居民、拿學生准證的印度人以及中轉第三方入境新加坡的印度客工。

他們身上攜帶的,也許就是變異毒株B1617。

衛生部醫藥服務總監麥錫威昨天公布:新加坡有1/6的社區病例,感染B1617。

Image

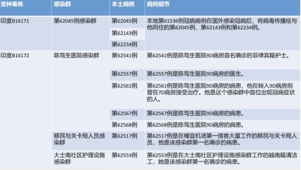
B1617這個印度變異毒株中,又分3種變體:B16171,B16172,B16173。

新加坡最大的兩個感染群,陳笃生醫院跟移民與關卡局人員都感染B16172,但彼此的感染源不同,也不知道哪裏感染上!

感染B16171的有三人。

所以,現在只有B16173病患沒有通報出現,但不排除已經存在,或者馬上將要有 。

Image

5月2號、3號,馬來西亞、印尼也陸續通報出現首起印度變異毒株B16171病例。


其中,大馬1個,印尼2個。

而在馬上就要到來的5月17號,新加坡就要跟大馬重啓跨境探訪。


甚至新港航空泡泡,也有可能照開啓不誤。

Image

這邊境到底能不能防住,確實挺讓人捉急的。

目前,新加坡的隔離政策如下:

1

高風險國家/地區入境

需履行居家通知21天

5月7號(星期五)晚上11點59分起,所有到過英國、南非、孟加拉、印度、尼泊爾、巴基斯坦和斯裏蘭卡等高風險國家或地區的旅客,需要在指定設施履行居家通知21天。

Image

來源:scmp

從太平洋島國斐濟和越南入境新加坡,如過去21天內沒有到過其他國家,可選擇14天指定隔離設施隔離+7天住家居家隔離

以上需要履行21天居家通知的旅客,將在抵境時、隔離第14天、居家通知結束前做新冠PCR檢測。

目前正在履行居家通知的人,也得在所在指定設施隔離多7天。

Image

*據移民與關卡局官網,現在新加坡隔離21天花費是3000新幣,不包括檢測費用。

Image

抵新檢測費160新幣,第二、三次檢測各125新幣。也就是說三次檢測費達410新幣。

這樣算下來,一個人到新加坡隔離21天,就要花3410新幣。

2

低風險國家/地區入境:

ATP條件或有變/取消

目前新加坡認定的低風險國家或地區只有:澳大利亞、文萊、中國大陸、新西蘭、中國港澳台。

上述國家旅客仍然可以申請航空旅行證(ATP)進入新加坡。

Image

但據ICA最新通知,ATP有取消風險,或者申請ATP條件會有變,需要等ICA進一步通知。

看了新加坡的隔離規定,再看一下中國的。

忍不住有種一言難盡的感覺:

1)施行28天隔離省市(14+7+7或14+14)有:北京,重慶,浙江、江蘇、江西、安徽、廣西、湖南、河南、河北、山西、內蒙古、黑龍江、吉林、遼甯、雲南、貴州、陝西、甘肅

2)施行21天隔離省市(14+7)有:天津、廣東、四川、青海

3)施行14天隔離省市(14或7+7或3+11)有:上海、福建、山東、深圳、湖北、西藏、甯夏、新疆

Image
大部分城市都是14天的集中隔離,7天居家隔離,再加上7天健康監測。

並且還要做數次核酸檢測。

//

總結起來,新加坡像是在用昂貴的隔離費來勸退入境者。
而中國則是用超長隔離期嚇跑他們。
椰友們,你們覺得哪樣比較靠譜?留言講講吧~

合力追蹤APP或者Token將被強制使用,具體方法進入本公衆號後台輸入【合力】查看詳情↓ 新加坡獅城椰子 新加坡即時資訊、搞笑趣聞、原創漫畫、吃喝玩樂、旅遊景點,在新加坡獅城椰子都可以找到呦!聯系我們: [email protected] 449篇原創內容 Official Account 新加坡獅城椰子推薦搜索印度疫苗准證入境新政隔離

ImageImageImage

相關文章:

  • 印度死亡人數將破100萬,華人攜變異病毒逃回中國!中、新網友呼籲封殺
  • 5月6日,新加坡疫情:新增18起,其中社區2起,輸入16起;部分南大和國大學生受邀預約接種疫苗
  • 18例!下月起新加坡診所可預約檢測,第三階段每日社區或增30多例
  • 印度疫情蔓延至珠穆朗瑪峰 ,至少17名登山者確診!周邊國家告急!
  • 印度已成人間煉獄,總理卻撥款18億美金修“宮殿”?
  • 新加坡教育部長:心理健康只分“有問題”和“沒問題”增求助恐懼
娛樂

發佈留言 取消回覆

發佈留言必須填寫的電子郵件地址不會公開。 必填欄位標示為 *

©2026 快讀 | 服務協議 | DMCA | 聯繫我們