Menu
快讀
  • 旅遊
  • 生活
    • 美食
    • 寵物
    • 養生
    • 親子
  • 娛樂
    • 動漫
  • 時尚
  • 社會
  • 探索
  • 故事
  • 科技
  • 軍事
  • 国际
快讀

往返新加坡全攻略2.0進階版雙手奉上!

2021 年 5 月 21 日 Hello司先生

640?wx_fmt=gif

640?wx_fmt=jpeg

新加坡往返旅程已經開放

持中國大陸護照的中國籍公民

超詳細的新加坡往返教程來了

速速收藏起來吧~

640?wx_fmt=gif

目的地:新加坡

持中國大陸護照的中國籍公民

1

航空通行證

Air Travel Pass

所有短期到訪新加坡的旅客,需要在預計入境新加坡的日期前7-30天開始申請航空通行證。

航空通行證可通過新加坡民航局官網進行申請。👉 (傳送門)

在申請通過後,旅客可通過各地區指定的授權旅行社辦理短期旅行簽證,已有簽證且在有效期的,則無需重新申請。

2

新加坡與中國快捷通道安排

新加坡與中國大陸六個省市(重慶、廣東、江蘇、上海、天津和浙江)已建立快捷通道,旨在便利兩國之間的必要商務和公務旅行。

上述中國大陸六個省市出發前往新加坡的旅客,必須通過負責接待的新加坡政府機構或在新加坡的接待企業爲其向新加坡監管部門申請“安心出行證” 👉 (SafeTravel Pass)。   

3

長期准證(LTP)和原則批准函(IPA)持有者

長期探訪准證(Long Term Visit Pass,簡稱爲LTVP)持有者,包括持有原則批准函(In-Principle Approval,簡稱爲IPA)的人員,必須獲得新加坡移民與關卡局(Immigration & Checkpoints Authority,簡稱爲ICA)頒發的批准函。

學生准證(Student Pass,簡稱爲STP)持有者,包括持有ICA簽發的學生准證(STP)原則批准函(IPA)的人員:需向各教育機構提出申請,並獲得教育部(Ministry of Education,簡稱爲MOE)頒發的批准函。

工作准證持有者,包括受撫養人和持有原則批准函(IPA)的人員,必須獲得新加坡人力資源部(Ministry of Manpower,簡稱爲MOM)頒發的批准函。

4

新加坡公民/永久居民家庭關系鏈

Singapore Citizen / Permanent Resident Familial Ties Lane 簡稱爲SC/PR FTL

持有ICA簽發的長期探訪准證(LTVP)的旅客,或短期旅客,有下列情況的,均可申請新加坡公民/永久居民家庭關系鏈下的安心通行證:

📌 新加坡公民或新加坡永久居民的直系親屬或親屬;

📌 新加坡公民或新加坡永久居民的准配偶;

📌 申請完成辦理長期移民手續的永久居民或 LTVP 原則批准函持有者;或

📌 因特殊理由要求入境新加坡的非居民(例如在新加坡的家庭成員死亡)。

申請必須在旅客計劃入境新加坡日期的4天之前提出。

640?wx_fmt=jpeg640?wx_fmt=png

已申請成功並持有有效入境許可文件的旅客,入境新加坡須提前准備且注意事項:

 · 1 · 

旅客須在過去連續21天內在中國大陸停留,即可無需進行出發前的核酸檢測(適用于持航空通行證、長期准證或原則批准函旅客。)

* 新中快捷通道旅客仍需在入境新加坡航班起飛前72小時內做新冠PCR核酸檢測,並持核酸檢測陰性結果報告至機場櫃台值機。

 · 2 · 

所有旅客須搭乘中國大陸飛往新加坡的直航航班。

 · 3 · 

所有旅客均需在抵達新加坡前三天內通過新加坡入境卡電子服務系統 (SG Arrival Card) 在線提交電子健康申報。

 · 4 · 

所有准備入境新加坡的旅客(不包括12歲及以下兒童)請提前預訂抵達新加坡後的新冠病毒核酸檢測並支付費用。若未提前預訂且支付,在抵達新加坡後將會延遲辦理入境手續。

 · 5 · 

所有入境新加坡的乘客都必須在辦理登機手續前下載並激活“合力追蹤”(TraceTogether)應用程序(12歲及以下兒童在有父母或監護人同行情況下可豁免)。

a) 如果您無法下載“合力追蹤”,您必須在樟宜首選(Changi Recommends)上預訂手機租借,並在辦理登機手續時出示確認郵件。

b) 如果您可以下載“合力追蹤”,但無法激活該應用程序,您必須在樟宜首選(Changi Recommends)上預訂新加坡手機卡租借,並在辦理登機手續時出示確認郵件。

c) 所租賃的手機或手機卡領取地均在樟宜機場T3航站樓轉機區,具體方位您可以通 此鏈接 進行索引。

 · 6 · 

旅客須持有回程機票(長期准證(Long Term Pass,簡稱爲LTP)和原則批准函(IPA)持有者除外)。

 · 7 · 

購買最低保額爲3萬新幣的新冠旅行保險,並于旅行出發前將所購買的旅行保險保單打印出來或保存電子保單,以便入境新加坡時查閱。(適用于持航空通行證及新中快捷通道的旅客)

640?wx_fmt=jpeg

順利抵達新加坡後,入境新加坡相關事宜:

 · 1 · 

旅客需要在新加坡樟宜機場接受核酸檢測。建議在前往新加坡之前,訪問樟宜機場官網,預訂該核酸檢測並支付費用。(12歲及以下的旅客無需進行該核酸檢測。)

 · 2 · 

在接受核酸檢測後,旅客須搭乘私人交通、出租車或網約車從機場前往已申報的住所。在確認核酸檢測結果呈陰性之前,旅客須在住所進行隔離,相關部門也會前往檢查以確保訪客嚴格遵守隔離規定。

 · 3 · 

在收到核酸檢測結果呈陰性的通知後,旅客便可在新加坡進行自由活動。(注:核酸檢測結果通常會在12小時內出具,最長不超過48小時。)

 · 4 · 

旅客須激活“合力追蹤”(TraceTogether)應用程序,在新加坡逗留期間保持全程開啓狀態。若須離境的旅客,在離境後連續14天內不要刪除該軟件。

 · 5 · 

請注意,旅客無論以何種方式(航空通行證、快捷通道、長期准證、原則批准函、居民家庭關系鏈等),入境新加坡的時間必須在通行證或批准函所標識的時間內。

例:如您的航空通行證生效日期爲2021年6月7日

❌ 您不能搭乘預計抵達新加坡時間爲2021年6月6日18時05分的新航SQ847航班,而在樟宜機場等到2021年6月7日0時0分入境新加坡。您將被遣返回原始發地。

✔ 您可以搭乘預計抵達新加坡時間爲2021年6月7日17時30分的新航SQ815,經過相關流程入境新加坡。

目的地:中國大陸

持中國大陸護照的中國籍公民

640?wx_fmt=jpeg

640?wx_fmt=png

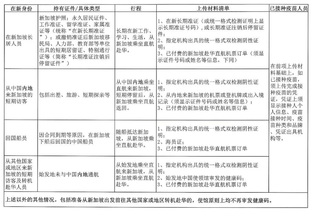
所有搭乘直航航班赴華的中、外籍旅客(含快捷通道旅客)

不同身份、不同出行目的的赴華旅客,申請赴華綠色健康碼會有所不同。旅客可根據個人情況和赴華行程,在申請綠色健康碼時,准備並提交上傳符合要求的申請材料。

640?wx_fmt=jpeg640?wx_fmt=png

已申請成功並持有有帶“HS”標識的綠色健康碼效旅客,登機時須准備:

 · 1 · 

中國駐新加坡大使館出具的帶“HS”標識的綠色健康碼(必須持有此二維碼,否則無法登機。)

 · 2 · 

有醫生簽字或加蓋醫療機構章的核酸檢和血清IgM抗體檢測(靜脈血采樣方式)陰性證明。

 · 3 · 

旅客須在健康碼有效期內乘機,並在乘機時配合航空公司查驗。

640?wx_fmt=png

順利抵達中國大陸後,入境相關事宜:

各省、市、自治區的新冠疫情防控措施可能有所不同,建議旅客提前咨詢抵達目的地城市的相關機構進行確認。

640?wx_fmt=png

看完之後的你,

是不是解決了很多出行的問題呢?

針對往返新加坡的旅程

如果你還有疑問,

可以在微信後台私信提問哦~

640?wx_fmt=gif

新航一直在爲你的每一次旅程,

保駕護航!

(以上信息更新于2021年5月20日。疫情期間,出入境政策可能隨時變動,如需了解最新中國旅客入境新加坡政策請訪問新加坡移民與關卡局(ICA),自新加坡回中國大陸的中國旅客可訪問中國駐新使館官方網站)。

640?wx_fmt=jpeg640?wx_fmt=jpeg640?wx_fmt=jpeg

相關文章:

  • 6月份開放申請的一馬房屋計劃(PR1MA)
  • 新加坡旅行達人必備神器:訂新航 /Airbnb/攜程/景點/遊輪全線折上再返現!還送5000新幣等你拿!
  • 2020年全球130個航展速覽,珠海航展將在11月10日舉辦
  • 9.2 新加坡優惠合輯 | 新航推出誠意促銷 80+目的地雙人出行機票優惠;酷航周二機票促銷…
  • 新航+酷航雙雙推出機票優惠活動!新航雙人出行機票優惠,全球80+目的地參與活動!
  • 2 月球鞋發售清單:重磅狠貨太多!侃爺 7 雙新鞋死磕 12 雙 AJ
財經

發佈留言 取消回覆

發佈留言必須填寫的電子郵件地址不會公開。 必填欄位標示為 *

©2026 快讀 | 服務協議 | DMCA | 聯繫我們