Menu
快讀
  • 旅遊
  • 生活
    • 美食
    • 寵物
    • 養生
    • 親子
  • 娛樂
    • 動漫
  • 時尚
  • 社會
  • 探索
  • 故事
  • 科技
  • 軍事
  • 国际
快讀

中國駐新加坡大使館發布赴華最新申請要求,這類人入境前必須隔離14天!

2021 年 3 月 12 日 檀木聊养生

640?wx_fmt=jpeg

– 從新加坡入境中國篇-

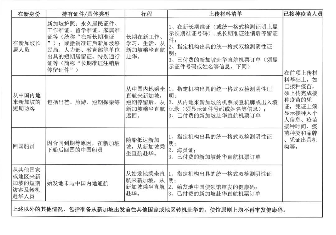
剛剛過去的春節,很多人被迫成爲“原年人”。農曆新年已過,很多小夥伴都選擇在這個時間段回國探親或者讓家人過來遊玩。鑒于人員流動的增多,中國駐新加坡大使館也特地發來最新申請綠碼的政策。
640?wx_fmt=jpeg

01 。

大使館原文-

近日,我館發布了關于避免中轉赴華的提醒,其中對赴華旅客申請健康碼/健康狀況聲明書有關材料提出進一步要求。
爲便于赴華旅客根據個人情況和赴華行程提交符合要求的申請材料,現將有關要求集中彙總如下(適用于乘坐2021年2月25日及此後赴華航班的旅客)。

640?wx_fmt=jpeg

02 。

有關常見問題-

對于曾確診或疑似患有新冠肺炎的旅客,須履行相關工作流程,經進一步檢測及14天的觀察,符合有關條件才可赴華。

請此類人員務必在赴華前和我館提前聯系,按相關要求履行流程後,在健康碼申請系統中上傳相應材料。

640?wx_fmt=png
考慮到有關檢測和觀察需一段時間,請妥善安排行程和購票事宜,避免造成個人經濟損失。
我館在此提醒,疫情期間,非必要,非緊急,不旅行。如您確需赴華,請務必認真了解相關政策,按要求上傳健康碼申請材料,避免轉機赴華,並在旅途中做好個人防護,遵守入境地防疫規定。

03 。

聯系大使館-

新加坡報警電話:999
新加坡急救電話:995
中國駐新加坡使館領事保護與協助緊急求助電話:+65-64750165(24小時),+65-81296456(疫情期間臨時領保專線,工作日上午08:30-12:00,下午14:30-17:00)   
領事證件咨詢電話:+65-64712117,+65-89386376,+65-89386377(工作日上午08:30-12:00,下午14:30-17:00)   外交部全球領事保護與服務應急呼叫中心電話:+86-10-12308,+86-10-59913991  
新加坡萬事通推薦搜索房産教育留學吃喝玩樂640?wx_fmt=gif
640?wx_fmt=png

1 新元 =4.8932 人民幣1 人民幣 =0.2043 新元(*截稿前更新)
加個“星標”,不錯過新加坡萬事通更新!☟640?wx_fmt=gif
640?wx_fmt=jpeg

相關文章:

  • 留在新加坡過年的衆生百態,心酸還是說來就來……
  • 聽民樂、學年俗、玩撕紙、做糕點,這群外國友人的元宵節滿是海派風情
  • 中國移民管理局發布6項新政策,老年人來新加坡探親更方便啦~
  • 大使館緊急提醒!在新加坡中轉回國的乘客需要“四陰”檢測啦~
  • 18例!中國駐新加坡大使館:打疫苗能回國但不免隔離!2月回國機票低至$200~
  • 疫情啥時候能結束,專家給了個“准信”
財經

發佈留言 取消回覆

發佈留言必須填寫的電子郵件地址不會公開。 必填欄位標示為 *

©2026 快讀 | 服務協議 | DMCA | 聯繫我們