Menu
快讀
  • 旅遊
  • 生活
    • 美食
    • 寵物
    • 養生
    • 親子
  • 娛樂
    • 動漫
  • 時尚
  • 社會
  • 探索
  • 故事
  • 科技
  • 軍事
  • 国际
快讀

正式上線!中國版“疫苗護照”來了,從新加坡回國免隔離又近一步!

2021 年 3 月 12 日 知叔

640?wx_fmt=gif
“中國速度”又一次驚豔了世界!
2021年3月7日,中國外長王毅宣布將推出中國版“國際旅行健康證明”!
也就是俗稱的“疫苗護照”。
640?wx_fmt=jpeg
很多人以爲這個“將”可能是指未來不知道哪一天。
結果第二天,3月8日外交部領事司的公衆號“領事直通車”就發布了正式的樣本,和新上線的小程序!
640?wx_fmt=png
640?wx_fmt=png
中國外交部發言人也在記者會上宣布這一消息。
特別強調這是爲了便利人員跨境往來,而上線的全新國際健康證明。

640?wx_fmt=png(圖源:央視新聞)
這速度悄悄驚豔了全世界,今天各國媒體紛紛刷屏報道!
德國之聲:中國發布疫苗護照640?wx_fmt=png亞洲新聞台:中國發布新冠疫苗護照
640?wx_fmt=png海峽時報:中國是全球首先推出疫苗護照的國家之一640?wx_fmt=png
讓我們快來看看這個“疫苗護照”長什麽樣子👇
中國版“國際旅行健康證明”內容和用途解析

外交部領事司發布了中國疫苗護照 —— “國際旅行健康證明”的正式樣本。
這個綜合證明可生成電子版和紙質版兩種。
640?wx_fmt=jpeg(圖源:紐約時報)
裏面除了個人基本信息:國籍/護照號/姓名
還將展示三大內容:
核酸檢測結果血清IgG抗體檢測結果疫苗接種情況
這份健康證明內含加密二維碼,以供各國相關部門驗真並讀取個人相關信息。
【電子版】樣本展示
640?wx_fmt=jpeg
【紙質版】樣本展示
除電子化展示外,還可以打印生成紙質版。

640?wx_fmt=jpeg
我們可以看到,核酸、血清IgG抗體檢測結果及疫苗接種情況都在這份證明中詳細展示。
特別是疫苗接種部分包括:疫苗生産企業、疫苗種類、完成劑數和日期。
如何申領“疫苗護照”解讀新版小程序

那麽,這個“國際旅行健康證明”從哪裏生成呢?
根據外交領事司,如需獲取國際旅行健康證明,可通過“防疫健康碼國際版”小程序生成,以下兩種方式進入:
1)掃碼進入
打開微信,通過掃描官方渠道推出的二維碼進入小程序,選擇“查看及出示國際旅行健康證明”進行操作。640?wx_fmt=png
2)搜索小程序
在微信小程序中搜索“防疫健康碼國際版”獲得小程序入口,選擇“查看及出示國際旅行健康證明”進行操作。
首次登錄前,需根據程序提示進行個人身份認證及護照等旅行證件認證。
640?wx_fmt=jpeg(“防疫健康碼國際版”小程序界面)
 “防疫健康碼國際版”小程序現階段特點
經實際操作發現,我們發現目前該小程序有這些特點:
【出國回國都能用】
如果您是出國人員,使用該系統操作的步驟十分便捷。
只需輸入自己的身份證、護照號等信息,系統就會自動生成一份只屬于您的檢測記錄報告。
如果您是回國人員,則需要手動填報一系列關鍵信息。

例如國籍、手機號、國外居住地、身份、單位、航程、入境點、核酸檢測結果、抗體檢測結果、疫苗接種情況、曆史檢測結果及確診結果等信息。
【流程方面】
先要使用大陸身份證號碼和國際旅行證件(護照號碼),並進行個人面部識別,才可以完成認證。
進而查看“國際旅行健康證明”,下面特別標注:健康數據將由國家衛生健康委員會提供。
640?wx_fmt=png
進行認證後查詢到的結果如圖(測試人沒有任何記錄)。
出現核酸、血清、疫苗三種記錄。
【疫苗接種記錄還在建設】
但是目前文字提示,“新冠疫苗接種記錄”還在建設之中。
640?wx_fmt=png
結合之前外交領事公衆號上面的備注,目前雖然已有疫苗護照的樣本,但是疫苗接種相關數據正在建設中。

640?wx_fmt=png
相信不久的未來,你打疫苗的記錄就會出現在上面了。
640?wx_fmt=png
不少人在爲疫苗護照的到來歡欣鼓舞之際,肯定也有很多問題👇

 “防疫健康碼國際版”小程序相關問答

640?wx_fmt=png

Q
沒有中國居民身份證,還可以申請國際旅行健康證明嗎?A
目前國際旅行健康證明認證和查詢功能僅對持有中國大陸居民身份證的人員開放。
640?wx_fmt=png

Q
是不是必須同時有核酸、血清、疫苗三樣才能查詢到“國際旅行健康證明”?A
小程序中的問答板塊是這樣說的:

若你在中國境內有過接種疫苗(或者核酸、血清抗體檢測),國家衛生健康委員會便會上傳信息,你就能查詢到本人的國際旅行健康證明。
但如果未進行某項檢測或疫苗接種,國際旅行健康證明將出現數據不全的情況,可能會影響行程。

640?wx_fmt=png

Q
這個“國際旅行健康證明”,能帶來什麽便利?A
在不久的將來,只要你有國際旅行健康證明,便可以在到達目的地國家後,方便當地政府查驗,享受相應的旅行便利。
中國版“國際旅行健康證明”將在推動跨國人員健康、安全、有序往來中發揮更大作用。
640?wx_fmt=png

Q
什麽時候可以開始用“國際旅行健康證明”?A
國內還未公布中國版“國際旅行健康證明”可以獲得哪些國家的認可,也尚未宣布中國認可哪些國家的國際旅行健康證明。
距離能夠使用可能還需要一段時間。
不過,新加坡、泰國、韓國和歐盟等國家或地區也計劃推出能獲得多國互認的健康證明,有望與這些國家地區首先互認。
640?wx_fmt=png
Q
未來出國一定要用“國際旅行健康證明”嗎?A
鼓勵但不強制大家使用國際旅行健康證明。持何種證明進行國際旅行,取決于目的地國對于入境人員的相關要求。但在將來我國與其他國家實現國際旅行健康證明互認後,如無法出示該證明,可能無法享受有關旅行便利。 相關國家政府部門可能在您登機、入境等環節查驗國際旅行健康證明,具體要求取決于該國相關規定。
640?wx_fmt=png

Q
外國公民可以用嗎?A
外國公民應通過防疫健康碼國際版網頁版(網址:https://hrhk.cs.mfa.gov.cn/H5/)提交檢測證明等材料,申領健康狀況聲明書,並憑此登機。申辦等具體要求,請查詢當地中國使領館網站等發布的通知。
640?wx_fmt=jpeg

Q
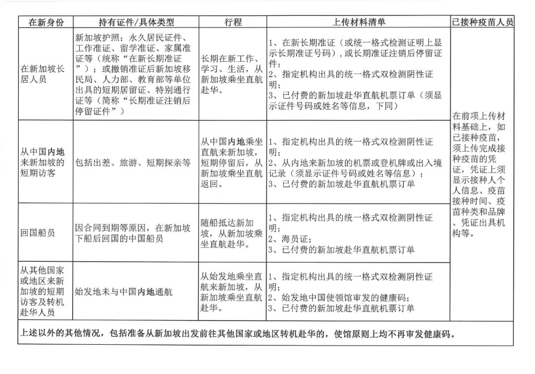
現在從新加坡回中國是什麽流程?A
注意,現在中國駐新加坡大使館暫無關于使用“國際旅行健康證明”的通知。
所以回國流程不變,請參考最近的一次通知,2021年2月25日及此後赴華航班的旅客,根據身份不同,參考以下需要提交的資料。
640?wx_fmt=jpeg(圖源:中國駐新大使館官網)
640?wx_fmt=png
Q
未來有了“國際旅行健康證明”,回國是否還需要核酸檢測和隔離?A
目前官方沒有提到這方面的問題,意味著檢測和隔離的流程暫無變化。
但疫苗護照的最終目的是便利跨境旅行,再加上國內多位專家建議以疫苗護照代替隔離。
640?wx_fmt=jpeg(高福:希望用疫苗護照,新冠檢測來替代強制隔離)
相信未來“國際旅行健康證明”數據建設完成後,在落地檢測和隔離方面會有新措施。

新加坡部長曾說第三階段要持續到疫苗生效,進入本公衆號後台輸入關鍵字【疫苗】查看詳情。
新加坡獅城椰子推薦搜索邊境疫苗華語新航地鐵發錢
640?wx_fmt=jpeg640?wx_fmt=gif

相關文章:

  • “疫苗護照”來了,入境不需隔離!新加坡在考慮,中國也會有嗎
  • 冰島率先發行、泰國躍躍欲試,新加坡也會推行“疫苗護照”嗎
  • 新加坡教育部將爲超15萬名教育機構人員接種疫苗,中國版“國際旅行健康證明”正式上線!全球邊境政策放寬有望加快步伐
  • 中國版“泰坦尼克”號,她曾貴爲東方之珠,如今沉淪惹得世人哀悼
  • 26例!“疫苗護照”來了,入境不需隔離!新加坡在考慮,中國也會有嗎?
  • 冰島率先發行、泰國躍躍欲試,新加坡也會推行“疫苗護照”嗎?
旅遊

發佈留言 取消回覆

發佈留言必須填寫的電子郵件地址不會公開。 必填欄位標示為 *

©2026 快讀 | 服務協議 | DMCA | 聯繫我們