最近新加坡公立學校的年底假期到來,很多留學生父母思兒心切。盡管回國手續不太方便,但是很多家長還是決定讓子女回國休假。疫情期間的回國之路充滿了很多不確定性,難免會遇到問題。
最近就有網友在《新加坡眼》App上發帖:
我女兒,15周歲,目前在新加坡讀書。
11月1日早7點准備坐新航的SQ814航班從新加坡飛重慶。本來一切都准備好了,提前到達機場,值機、海關、安檢全部都過了,該交的東西都交了,所有的表格都通過了。綠碼也有,中國海關也申報了。
當她以爲只用等著登機的時候,她和另一位十六歲的女生卻被攔了下來。機場工作人員跟她們說現在中國有個新規定,不允許17歲以下未成年人單獨入境。兩個小女孩就這樣眼看著自己的航班飛走,那種孤立無助絕望的心情可想而知。
隨後她們被工作人員帶出了機場,沒有開具拒載證明,也沒有給予其他事後處理。我和另一位女生的家長都向重慶政府和防疫部門詢問,回複結果都沒有有關這方面的新政策。我的購票平台向新航公司申請全額退款被拒,只得到了近一半的退款。
面對這位網友女兒遇到的情況,衆多網友紛紛留言各抒己見。
“我家孩子就是不滿18歲乘坐新航回國的。只需要出具一份家長同意,無人陪護的證明就可以了。這個是規定範圍內的。”
“以前是可以的,但是現在好像停掉了。而且人家網站上說的很清楚,需要一個18歲以上的成年人陪同,所以拒絕登機程度上沒毛病。”
“這個新航完全就是躺槍,在新航官網購票都會有提示,確保同行人中至少一名18歲以上的。你在第三方購票,他們沒盡到告知,那個第三方還賴新航,沒道理的。找他們就對了”
“這個事情告訴我們那些提醒注意事項真的要仔細看一下,疫情當下很多都和以前不一樣了。別嫌事前麻煩。”
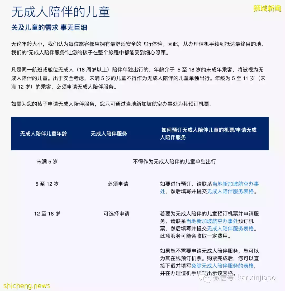
針對無成人陪伴兒童的乘機規定,《新加坡眼》在新加坡航空公司的官網查詢到以下結果:
(圖源:新加坡航空公司官網)
網友發帖後,《新加坡眼》聯系了新航,工作人員回複稱,“按照當時(11月8日前)重慶的入境要求,無成人陪伴的18歲以下未成年人是不允許單獨入境的;我們接到的通知是11月8日之後,18歲以下可以單獨入境了”。
12月4日,新航工作人員向《新加坡眼》提供的進一步信息表示,新航已經把退票費和誤機費退給這位客人的出票代理,因爲銀行各種手續流程應該有一些周期。出票代理反饋,他們已經在12月1日和機票預定人聯系溝通過了。
提醒大家,疫情期間的跨境旅行政策可能會經常變化,出行前務必仔細了解各項規定。





